-
众安600万医疗保险是真的吗?600万医疗保险一年交多少钱? 编辑
今天,口袋百科小编给大家带来众安600万医疗保险是真的吗?600万医疗保险一年交多少钱?的相关知识点,希望对各位有所帮助,如果能碰巧解决你现在面临的问题,别忘了关注本站哦,现在开始吧!
市面上的医疗保险中,百万医疗险属于保费便宜保额高,且保障范围也较为广泛的一种商业医疗保险。虽然百万医疗险的免赔额较高,但是其保额也通常可达百万,甚至400万、600万,用于应对大病风险非常实用。那么,众安600万医疗保险是真的吗?600万医疗保险一年交多少钱?

众安600万医疗保险是真的吗?
市面上的百万医疗险大多是保额为100万、200万的,虽然保额有600万的百万医疗险相对较少,但也不是没有,比如众安尊享e生2023版,就是保额最高可达600万的百万医疗险。因此,市面上600万医疗保险是真的。
600万医疗保险一年交多少钱?
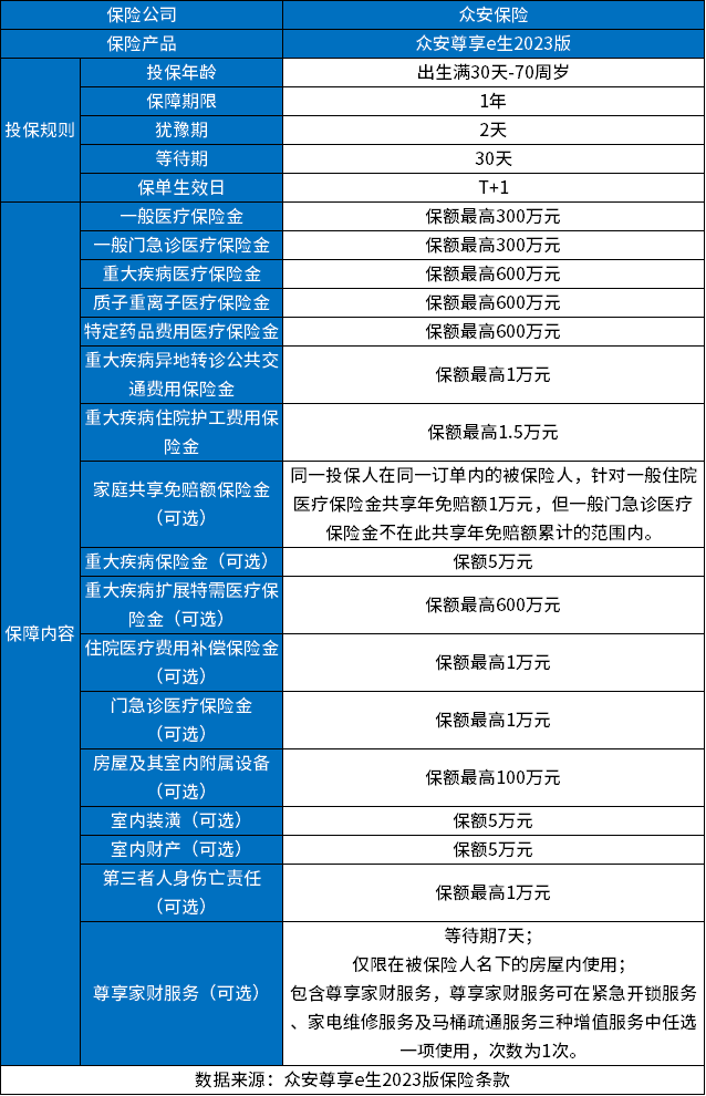
百万医疗险的保费一般是比较便宜的,即便保额高达600万,但是保费也不会特别昂贵。接下来以众安尊享e生2023版为例,我们可以先了解一下众安尊享e生2023版的基本保障内容和保额。

可以看出,众安尊享e生2023版的保障内容还是非常全面的,而且保额也很高,可选责任众多,可以满足不同消费者的保障需求。除此之外,众安尊享e生2023版其实还提供了多项附赠服务,包括医疗垫付服务、重疾绿通服务、肿瘤特药服务、海南国际特药服务、罕见病特药服务、术后家庭护理服务、图文咨询服务、视频问诊服务、癌症早筛服务、药惠购服务、重大疾病住院护工、质子重离子就医协助、尊享家财服务。
那么,保障内容如此丰富,众安尊享e生2023版600万医疗保险一年交多少钱呢?

可以看出,不同的年龄、是否有社保、是否附加加油包,都会导致众安尊享e生2023版的保费有所不同。但是也有规律,比如有社保的人买要更便宜,年纪越大则保费越贵。
关于“众安600万医疗保险是真的吗?600万医疗保险一年交多少钱?”就说到这里,希望对你有所帮助。
好了,今天关于众安600万医疗保险是真的吗?600万医疗保险一年交多少钱?的知识点,就分享到这里,如果能给大家带来些许帮助,小编也是蛮高兴的噢...






