-
达尔文7号和大黄蜂7号哪个好?3分钟讲清楚 编辑
今天,口袋百科小编给大家带来达尔文7号和大黄蜂7号哪个好?3分钟讲清楚的相关知识点,希望对各位有所帮助,如果能碰巧解决你现在面临的问题,别忘了关注本站哦,现在开始吧!
接触过网红重疾险的小伙伴们,都清楚互联网重疾险保障责任丰富,性价比高,这成为了炙手可热的网红IP,但是识别两款线上重疾险哪个更好,可以从保障内容、疾病定义、主要卖点、性价比等多个方法判断,今天我们就以国联人寿和北京人寿的产品为例,看看达尔文7号和大黄蜂7号哪个好,刚兴趣的朋友们不妨一起看看。

方法一:从保障责任上看
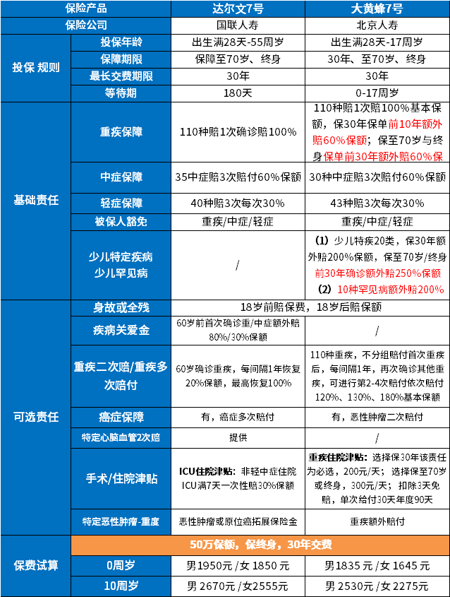
判断互联网重疾险哪款好,最直接的方法就是对比保障责任,能从对比图清楚了解产品的投保规则、轻症、中症和重疾、赔付比例、赔付保额等等,我们以达尔文7号和大黄蜂7号为例:

达尔文7号和大黄蜂7号对于重疾保障、中症保障、轻症保障、被保人豁免都属于基础保障,附加责任各有千秋,整体来看,重疾保障中大黄蜂7号全能版采取的是叠加赔付模式,保30年保单前10年额外赔60%保额;保至70岁与终身保单前30年额外赔60%保额,赔付更为出色。
方法二:从疾病定义宽松程度上看
除了法定的28类重疾+3类轻症,其他高发轻症都是各家公司自行定义的,但是理想的赔付模式为:早期癌症和原位癌可以各赔付一次,冠状动脉介入手术不要求要求首次实际实施;慢性肾功能障碍俗称尿毒症的疾病,达到要求后90日就能赔付,而并非180天赔付,这样理赔更为容易。
拿达尔文7号和大黄蜂7号产品来说:
大黄蜂7号疾病定义宽松,虽然【冠状动脉介入手术】要求首次实施,但是原位癌和轻度癌症可以各赔一次,【慢性肾功能衰竭】只要90天就能赔;
相比较之下,达尔文7号【冠状动脉介入手术】和【慢性肾功能衰竭】疾病定义都严格,慢性肾功能衰竭需要达到180天才能赔付。
方法三:从主要卖点上来看
判断两款重疾险哪款好,主要卖点和适用人群相当重要,拿达尔文7号和大黄蜂7号为例:
1、达尔文7号:适合大众投保,自带110种大病、35种中症、40种轻症疾病保障,针对癌症、心脑血管高发大病,可以实现二次赔,保障责任、承保期限、交费方式上都很灵活,性价比上也可以,适合成人投保;
2、大黄蜂7号:保单自带重疾保额高,少儿特疾综合保障好,种最高发的少儿特定疾病,有白血病、脑癌、重症手足口病,还可以2.5倍赔付,且保障不限年龄,保障优于同类产品,性价比优秀,适合孩子投保。
关于达尔文7号和大黄蜂7号哪个好的内容分析就介绍到这里了,希望对大家有一定帮助。
好了,今天关于达尔文7号和大黄蜂7号哪个好?3分钟讲清楚的知识点,就分享到这里,如果能给大家带来些许帮助,小编也是蛮高兴的噢...






