-
指南车 编辑
指南车,又称司南车,是中国古代用来指示方向的一种装置。它与指南针利用地磁效应不同,它不用磁性。指南车是利用齿轮传动来指明方向的一种简单机械装置。其原理是,靠人力来带动两轮的指南车行走,从而带动车内的木制齿轮转动,来传递转向时两个车轮的差动,再来带动车上的指向木人与车转向的方向相反角度相同,使车上的木人指示方向,不论车子转向何方,木人的手始终指向指南车出发时设置木人指示的方向,“车虽回运而手常指南”。
但是,正如永动机不可能成功,机械式指南车也有它解不开的死穴。因为所有机械指南车,都是以两轮之间的“差动”来工作的,它希望两轮与地面作纯滚动,这是一种理想的数学模式,在实际中从来不曾有过。我们知道车轮尺寸会有制造误差,也会有磨损不均,还会有地面的坑坑洼洼。可以这么说,历史上大凡成功复制的机械式指南车,在短时期短距离以及路况相对平整的条件下,会有正确的指向能力。若将试验条件相对放宽,机械式指南车必定会与预期有较大的差异,被历史淘汰也是不可避免的。
现代以来国内外很多人尝试复原指南车,有几种指南车的复原结构,一种指南车结构采用两轮的差动使斜面轴向顶推带动曲轴转动,带动车上指向木人与指南车转向角度相同方向相反,实现指向功能。这种复原结构具有结构简单比较接近历史的实际条件。第二种指南车复原结构,采用在两个车轮上刻画标记,通过标记来知道两个车轮差动了多少从而来判断方向,这种复原结构的指南车行走时不能知道方向,需要车停下来观察车轮的标记才能辨明方向,另外也不符合古籍中“车虽回运而手常指南”的记载。第三种指南车复原结构类型是采用自动离合装置,它利用齿轮传动系统和自动离合装置来传递两车轮之间的差动,实现指示方向,虽然结构比较简单,但存在使用条件严格,指向误差大,实用性差的缺点。第四种是采用差速齿轮原理结构的指南车,虽然指向精度更好但结构复杂,工艺要求高,不符合古代的科学技术水平,看起来更象是现代发明而不是古代技术的复原。
以上的复原结构中两轮的差动使斜面轴向顶推的结构更加接近古代人们掌握的技术水平和历史记载,对人们了解古代的科学技术有一定的参考作用。
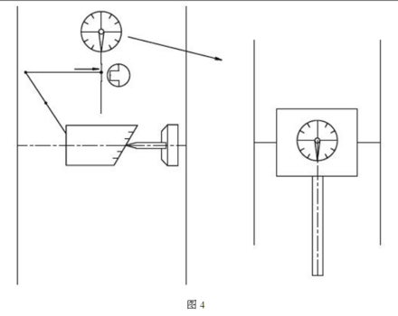
指南车的光学调整原理,人形有一个圆柱形结构(比如在头部),上面有镂空的多个小孔,在不同时辰的白天,总有一条光线正好从圆柱的底部中心穿出,通过镜面反射出(比如眼部),外部的人能够看到这束光证明指向准确,否则要调整指向。
从现有资料判断,知指南车的内部结构有两种可能性:利用齿轮系统之定向性或磁铁的指极性。若以考古资料为据可知,中国齿轮出现的时间,在战国到西汉之间。《宋史》记载了宋代两种指南车的具体结构,可知宋代的指南车肯定是齿轮传动系统,依靠机械传动系统的定向性。则此种指南车出现时间不可能早在齿轮之前。
上述所谓黄帝或周公造指南车之说都不能成立,尤其黄帝发明之说更早于车的发明时间。以刘仙洲所说西汉已有指南车较为妥当。至于王振铎主张三国有指南车说,则就更稳妥了,但将这说成指南车出现的时间就保守了些。指南车是中国古代用来指示方向的一种依靠人力带动行走,连接齿轮传动木人指示方向的车辆。
关于指南车的发明有许多传说和记载。据史书记载,东汉张衡(公元78-139年)、三国时代魏国的马钧、南齐的祖冲之都曾制造过指南车。《宋史·舆服志》中对指南车的结构和各齿轮大小和齿数都有详细记载。
现今虽可知宋代两种指南车的内部结构确是齿轮装置,与指南针无关,但对其他朝代指南车的内部结构,未见任何古籍及,也就无法证明其他朝代指南车内部是利用了什么原理。
斜面顶推结构的指南车结构简单没有用齿轮,应用斜面,杠杆、曲轴、等。斜面顶推式指南车的内部机械传动比例可以很轻易的通过实验试出来,
古人在生产实践中会发现同样大小的两车轮,当两车轮间的车轴长一些时,以一轮不动为圆心,车原地转向一圈时,另一轮转了二圈。当两车轮间的车轴比上次短一些时,以一轮不动为圆心,车原地转向一圈时,另一轮转了一圈多。这样几次实践就可以知道,当两轮间的轴长是车轮直径的一半时,以一轮不动为圆心,车原地转向一圈时,另一轮转了一圈。也就是这个车转向一圈,两轮间的差动正好一圈。
这样的车转向一圈使斜面探头在斜面上转一圈,推动斜面套筒轴向一个往复,这样一比量这个往复的行程就可以确定曲轴的半径。这个往复使曲轴转一圈,这样车转向一圈带动曲轴也转一圈,它们转向的方向相反,这样保证了无论车怎么转向木人始终指向原来的方向。所以斜面顶推式指南车不用计算,通过简单少量的实验,就可以知道传动的比例。
人们对指南车真实性的普遍怀疑还在于一百多年来人们所复原的其他结构类型的指南车在颠簸的野外道路上行走不长距离就会因为车轮的打滑空转使指向标偏离南方很多失去指向作用。即使试图用几辆指南车相互效验的方法也不行,因为其他这几种类型的指南车,几辆车前后走过相同的道路,受到相同的颠簸影响,指向标会相同的向左或向右产生误差偏离南方,没办法相互效验。而斜面顶推式指南车可以通过至少两辆指南车相互效验的方式克服地面颠簸产生的误差。以下是具体方法
该克服地面颠簸引起的误差的指南车使用方法,包括如下步骤:
1)、准备两台结构相同的指南车
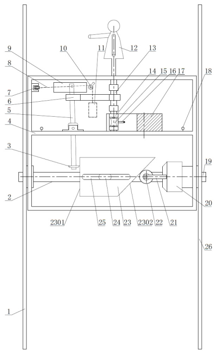
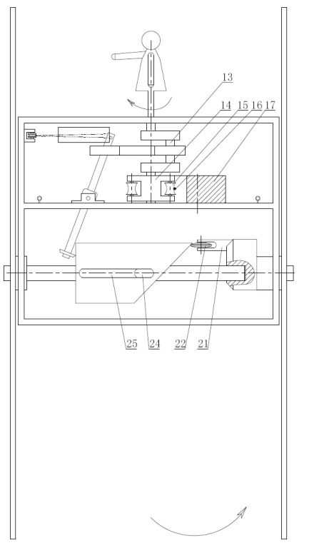
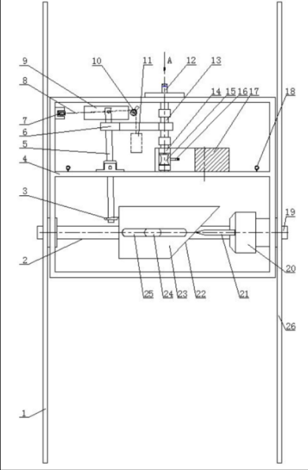
如图4所示,每台所述指南车包括车体4、插装配合且轴心线重合的左、右半轴2、19、分别固定于左、右半轴2、19一端的左、右车轮1、26、与左半轴2采用键配合并可轴向移动的套筒23、支撑于车体4上的杠杆5、立设于车体4上的曲轴13和连接于曲轴13与杠杆5之间的连杆6、设于曲轴13顶端的指向物12,所述杠杆5一端与套筒23的圆环形端面相接触,另一端与配重物11连接,所述套筒23的另一端为斜面22,所述右半轴19另一端部固定有轴套20,所述轴套20边缘设有推动套筒23往复轴向移动的斜面探头21,所述斜面探头21在斜面22上移动并绕车轴运动一周时,通过杠杆5和连杆6带动曲轴13旋转一周;所述左、右车轮1、26着地点之间的距离等于车轮半径的长度;车辕27与指南车两轮对称中心线重合并指向前方;在所述套筒23的斜面22边缘标出斜面的顶点,底点和两个中间点位置,且斜面22边缘其余位置均等标出刻度;在指南车车体4上表面设置带有刻度的圆盘32,所述指向物12的立杆穿过圆盘32的圆心位置,在圆盘32上过圆心与车轴平行画线,过圆心与车轮平行画线,圆盘32上其他地方均等画刻度,所述指向物12指向圆盘刻度。
2)、指南车出发前设置
如图5、图6所示,首先,保证两台指南车的指向物12和车辕27都相互平行且共同指向南方,其中一台指南车A出发前斜面探头21对准套筒的斜面22中间点,设置使右车轮26向前空转时会带动斜面探头21相对向斜面22下坡方向运动,另一台指南车B出发前斜面探头21对准套筒斜面22的另一个中间点,设置使右车轮26向前空转时会带动斜面探头21相对向斜面22上坡方向运动;两台指南车A、B在行驶方向前、后布置。
3)、出发
出发后两台指南车A、B前后向同一方向前进,走过相同的车辙印,受到相同的颠簸影响,
如图7所示,当走在前面的指南车A的左车轮1受到颠簸,带动套筒斜面22相对右车轮26带动的斜面探头21向前空转时,斜面探头21相对向套筒斜面22上坡方向运动,由于受到斜面阻碍,使左车轮1不会实际发生向前的空转,不会产生误差。
如图8所示,当走在前车车辙印中的指南车B的左车轮1受到与前车同样的颠簸时,带动套筒斜面22相对右车轮26带动的斜面探头21向前空转时,斜面探头21相对向套筒斜面22下坡方向运动,不受到斜面阻碍,使左车轮1会实际发生向前的空转,产生误差。
接下来,两车继续前行,
如图9所示,当指南车A的右车轮26受到颠簸带动斜面探头21相对于左车轮1带动的套筒斜面22向前空转时,斜面探头21相对向套筒斜面22下坡方向运动,不受斜面阻碍,因此右车轮26会实际发生向前的空转,产生误差;因此这辆指南车受到颠簸影响使指向物只向右偏离南方。
如图10所示,当走在前车车辙印中的指南车B的右车轮26受到与前车同样的带动斜面探头21相对于左车轮1带动的套筒斜面22向前空转时,斜面探头21相对向斜面22上坡方向运动,受到斜面22阻碍右车轮26不会实际发生向前的空转,不会产生误差;因此,指南车B受到与前车同样的颠簸影响后使指向物只向左偏离南方。
两台指南车A、B行走一段距离后如果两台指南车的指向物12没有如出发前那样相互平行指向一个方向而是存在夹角,这说明受地面颠簸影响产生了指向误差。
4)、消除指向误差
调整两台指南车A、B使两台指南车的车辕27相互平行并指向两台指南车指向物12夹角的对称中心线方向,这时两台指南车斜面探头21到套筒斜面22中间点的距离是相同的,分别将两台指南车的一只车轮略微抬起转动,使两台指南车的指向物12都指向两个指向物夹角的对称中心线方向,斜面探头21又重新指到套筒斜面22的中间点,再将车轮轻轻放下,这样指向物12又重新指向出发时所指向的南方。
还有两种应用齿轮的指南车复原结构类型:一种利用齿轮传动系统和自动离合装置,一种是采用差速齿轮原理结构的指南车。这两种复原结构的指南车,复原的只可能是齿轮出现以后的朝代所记载的指南车。
燕肃的指南车是一辆双轮独辕车,车上立一木人,伸臂指南。车中,除两个沿地面滚动的足轮(即车轮)外,尚有大小不同的7个齿轮。《宋史·舆服志》分别记载了这些齿轮的直径或圆周以及其中一些齿轮的齿距与齿数。由齿数、转动数,并保证木人指南的目的,可见古人掌握了关于齿轮匹配的力学知识和控制齿轮离合的方法。车轮转动,带动附于其上的垂直齿轮(称「附轮」或「附立足子轮」),该附轮又使与其啮合的小平轮转动,小平轮带动中心大平轮。指南木人的立轴就装在大平轮中心。当车转弯时,只要操作车上离合装置,即竹绳、滑轮(分别居于车左或车右的小轮)和铁坠子,就可以控制大平轮的转动,从而使木人指向不变,例如,当车向右转弯,则其前辕向右,后辕必向左。此时只要将绕过滑轮的后辕端绳索提起,使左小平轮下落,从而与大平轮离开;同时使右小平轮上升,从而与大平轮啮合,大平轮就随右小平轮而逆转。由于各个齿轮匹配合理,车轮转向的弧度与大平轮逆转弧度相同,故木人指向不变。
其后,吴德仁鉴于燕肃所制的指南车不能转大弯,否则指向就失灵这一大缺点,重新设计制作指南车。吴德仁指南车基本原理与燕肃一致,只是在附设装置方面较为复杂。他的车分上下两层。上层除木人指南外,绕木人还有二只龟、四只鹤和四个童子。上层13个相互啮合的齿轮就是为它们设的。下层的齿轮装置与结构如前所述,是他发明了绳轮离合装置,以保证车转大弯也不影响木人指向。
近代,对指南车的研究,受到了国内外学术界的广泛重视,提出了指南车内部结构的各种猜想,其中有英国学者郎基斯特(G·Lanchester)提出的差动轮系机构。大英博物馆中的指南车就是按他的猜想复原制作的。
李约瑟博士在对指南车的差动齿轮作详细研究后指出:无论如何,指南车是人类历史上第一架有共协稳定的机械(homoeostatic machine);当驾车人与车辆成一整体看待时,它就是第一部摹控机械。
因为是皇帝所用,所以指南车的规格很高,车身高大,装饰华美,还雕刻着金龙、仙人。行走时前呼后拥,所用“驾士”相当多,如《金史》就说有十二人驾驶,而《宋史》则说原有“驾士”十八人,后增至三十人。《宋史》中还记载着,后魏时曾有马岳造指南车,“垂成”之时,被人毒杀。这些都体现了当时对指南车的高度重视。
从古籍记载还可以看出,由于指南车的崇高地位与特殊作用,一般前朝灭亡之后,指南车也随之毁坏。这种屡废屡制的局面,造成历史上研制过指南车的人相当多根据记载能搞清姓名、时间的就有十五人之多。所研制的指南车之外形应有继承性,但内部结构应各不相同,也可能大有出入,因为指南车的内部结构常被认为是重要机密,避免让人知道,这也许是历史上很少古籍记载指南车的内部结构的原因。各代指南车的内部结构有所不同,甚至有较大不同,或者根本不同都是完全可能的。
指南车是古代一种指示方向的车辆,也作为帝王的仪仗车辆。指南车的发明较早。据传说西周时就已发明,但最早的确切记载是在三国时期。有历史典籍显示三国时马钧是第一个成功地制造指南车的人。从三国时开始,历代史书几乎都有指南车的记载,但是都比较简略。直至宋代才有完整的资料,《宋史》中较详细地记载了它的内部结构。
《宋史·舆服志》详细地记载了燕肃和吴德仁所造指南车的结构和技术规范,成为世界史上最宝贵的工程学文献。指南车利用齿轮传动系统和离合装置来指示方向。在特定条件下,车子转向时木人手臂仍指南。指南车的自动离合装置显示了古代机械技术的卓越成就。
不过其后又有历史典籍显示三国时马钧是第一个成功地制造指南车的人。《宋史·舆服志》则详细地记载了燕肃和吴德仁所造指南车的结构和技术规范,成为世界史上最宝贵的工程学文献。如今普遍认为祖冲之是发明指南车的人。





















